产业概述
目前清洁能源主要有风能、太阳能、地热能、水能等。其中,太阳能作为新能源,得到国家的大力推广,大型光伏发电站也呈现出增长态势。2022年全球太阳能市场规模约230GW,其中中国新增光伏并网装机容量达到87.41GW,行业总产值突破1.4万亿元人民币。
光伏边框是组件的重要组成部分,是主要用于固定、密封光伏组件的框架结构材料,对组件寿命影响较大,耐候性要求较高。按材料划分,光伏边框可分为铝合金边框、钢边框、复合材料边框,其中铝合金边框使用广泛,目前渗透率达到95%以上。
此外,光伏边框属于价值较高的组件辅材,在光伏组件成本结构中,电池片成本占据比例约55%,以目前通用的铝边框尺寸及重量来看,光伏边框占比在13%左右(图1),高于EVA、玻璃、背板、焊带等其他辅材,是成本占比最高的辅材。
图1 光伏组件成本占比
来源:中国光伏行业协会
发展历程
在中国光伏行业发展之初,铝合金依靠重量轻、耐腐蚀性强、成型容易等特点成为主要组件边框材料。但近年来,随着光伏组件应用场景越来越广,组件需面临的极端环境越来越多,对组件边框技术和材料的优化和变革也势在必行,衍生出了无框双玻组件、钢结构边框、橡胶边框、复合材料边框等多种边框替代方案。
细数钢边框的发展,也有了一些历史。目前光伏组件中最新的应用是镀锌铝镁钢边框。2021年,光伏组件厂东方日升推出高性能合金钢边框。除了更具成本优势外,钢边框还具有更低的碳排放。
对于复合材料边框,在2012年,国内便有企业率先开始了复合材料边框的研发,配套的专用树脂体系也应运而生。同样在当年,4个复合材料用于光伏边框的制备方法的发明专利被授权,从此开启了玻璃纤维增强的聚氨酯复合材料的发展。2013-14年,复合材料边框首次进行了装框、承载、老化、冷热交变循环和电绝缘性等性能测试,获得了预期的良好效果。2022年,国家太阳能光伏质检中心开展了复材边框长期性能测试。
性能要求
组件厂对光伏边框提出了力学性能上和功能性的要求,尤其是针对沿海的光伏组件。其中,要求边框的承载背压至少达到4000Pa;设计要实现防背玻爆裂、防组件弯曲变形;还要避免组件在温差较大情况下,产生密封胶破坏等问题;保证输出功率的稳定,具有较高的发电能力。
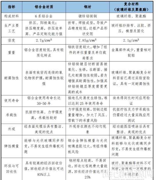
三种边框各有特点(表1),如铝合金边框的寿命得到验证,在30-50年之间,易于加工成型;钢边框在三种边框中成本最低;复合材料边框耐候性极佳,尤其适合在海洋环境中应用,同时架设较为便捷,不需要接地。
表1 铝合金、钢和复合材料边框的特点
来源:中国光伏行业协会
复合材料边框的构成主要是高分子材料,因此相比金属材料有相当多的特性差异。对于复合材料边框,可以满足:
1、轻质。只有钢铁的27%重量,铝合金的75%重量。
2、高强。抗弯曲强度是铝合金的6倍多。
3、绝缘。聚氨酯复合边框是热与电的不良导体,导热系数只是铝合金的1/640。电站可有效抵抗雷击。
4、抗PID。聚氨酯复合材料的体积电阻率可达1×1014Ω·cm,光伏组件采用非金属边框封装后,大大降低了形成漏电回路的可能性,有助于减少PID电势诱导衰减现象的产生。
5、耐老化、耐腐蚀。在聚氨酯复合材料表面涂装了水性聚氨酯涂层之后,该型材通过了6000小时氙灯加速老化实验,有非常好的耐候性。传统风力发电的风叶就是聚氨酯复合材料,抗老化能力强。
6、防火。聚氨酯复合材料的防火性能可以到达B1级阻燃要求。
7、耐高低温,耐低温零下150度以上。
8、可设计性好。尺寸收缩率是铝合金的1/3,线膨胀系数是1/3~1/4。
9、力学性能优异,其轴向拉伸强度达到了传统铝合金材料的7倍以上。同时,其还具有很强的耐盐雾和耐化学腐蚀性能。
10、色彩、光泽以及表面效果可灵活选择,满足多样化需求;有极好的附着性能,而且VOC排放极低。
趋势与挑战
出于成本考虑,以及海上光伏的崛起,复合材料边框对金属边框的替代趋势逐渐显著。据有关研究机构的调研显示,玻纤增强聚氨酯边框的市场占有率有望在2030年之前突破30%,其余的金属边框仍然占有绝对市场优势。行业需要把握住替代“窗口期”,从而实现低成本,大面积替代。所谓“窗口期”,即成本差异小于厂家心理设想价格差异的情况,这里的成本差异主要指不同材质边框,单位发电量所需边框的纤维和树脂成本差异。
由于原材料的成本随时会发生变化,成本差异要及时更新。其次,因为企业自身工艺变化、供应链因素的调整以及经营风险因素的影响,企业的预期也会改变,导致难于把握。
对于海上光伏,在人们最关心的使用寿命问题上,由于复合材料边框相对金属边框起步较晚,发展也不过10余年的历程,目前还没有给出明确的验证数据。针对复合材料的力学性能测试方法和性能指标,也不能采用金属边框测试的标准,均需要经过实地考察和大量的数据积累,进行重新设计。
目前,布局复合材料光伏边框的核心企业约有15家,主要集中在浙江、江苏两省。如正泰、隆基、晶科等头部主机厂商集中在嘉兴,带动了当地上游边框产业的发展。广东、安徽、四川、江西等地也有边框企业布局。
浙江省太阳能光伏行业协会




