HOME
关于协会
协会简介
协会章程
专家智库
入会申请
协会会员
会员名单
会员链接
会员风采
协会动态
协会新闻
通知公告
政策法规
技术交流
行业资讯
市场动态
市场研究
专家观点
标准化工作
标准动态
标准列表
联系我们
浙江省太阳能光伏行业协会
首页
关于协会
协会简介
协会章程
专家智库
入会须知
入会申请
协会会员
会员名单
会员链接
会员风采
协会动态
协会新闻
通知公告
政策法规
技术交流
行业资讯
市场动态
市场研究
专家观点
标准化工作
标准动态
标准列表
联系我们
服务热线:
0571-87204882
市场动态
市场研究
专家观点
当前位置:
首页
-
行业资讯
-
市场动态
工信部:第四批智能光伏试点示范企业及项目名单公示
时间:2024/01/29 来源:系统管理员 浏览次数:577次
分享到:
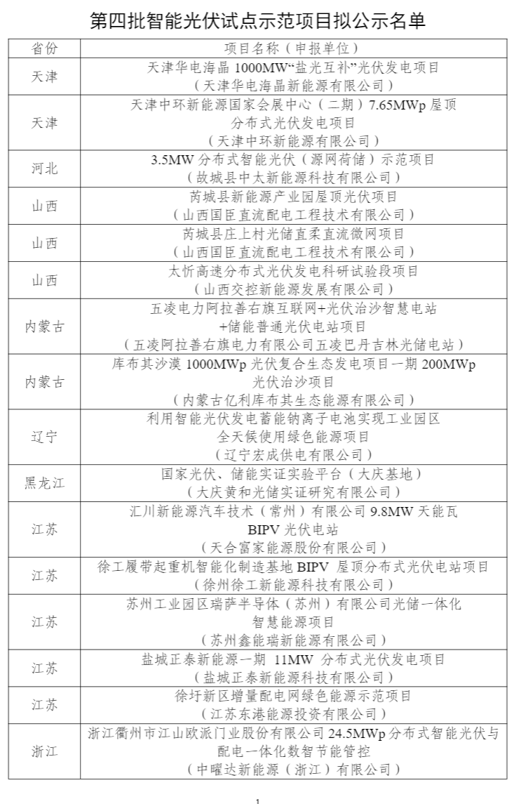
1月29日,经省级有关部门推荐、专家评审等程序,工信部公示了第四批智能光伏试点示范企业和第四批智能光伏试点示范项目名单。
上一篇:
2024年光伏10大趋势
下一篇:
展望2024光伏产业:制造端将洗牌,应用端更多玩家涌现
新闻推荐
浙江省太阳能光伏行业协会 获评4A级浙江省社会组织评定
浙江省太阳能光伏行业协会第四届三次会员大会暨2025势银0BB产业峰会隆重召开
中国康富&奇点能源储能新品发布会在杭州召开
浙江省太阳能光伏行业协会第四届二次会员大会 暨浙江光储产业发展大会隆重召开
第四届一次会员大会圆满召开
通知公告
1
诚信建设承诺书
2
浙江省太阳能光伏行业协会 光伏产业高质量发展倡议书
3
关于公开征求《关于加强陆域风电、光伏发电建设项目生态环境保护工作的通知(征求意见稿)》意见的函
4
关于组织开展2024浙江省优秀工业产品申报工作的通知
5
浙江省太阳能光伏行业协会收费自律承诺书