浙江省太阳能光伏行业协会 浙江省太阳能光伏行业协会

《光伏组件综合环境应力测试方法》等7项团体标准征求意见
时间:2024/04/10 来源:系统管理员 浏览次数:2976次
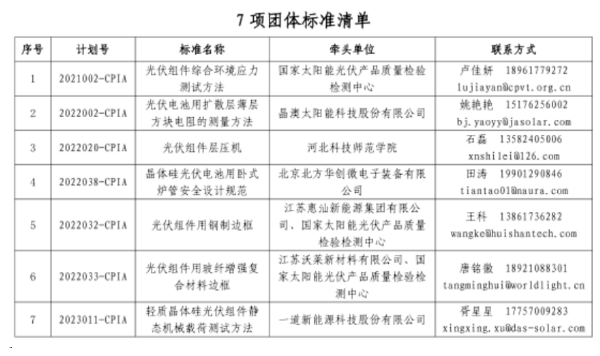
中国光伏行业协会印发《光伏组件综合环境应力测试方法》等7项团体标准(征求意见稿)征求意见的通知,根据中国光伏行业协会标准制修订计划安排,《光伏组件综合环境应力测试方法》(计划号:2021002-CPIA)等7项团体标准由中国光伏行业协会标准化技术委员会负责技术归口管理。

经过前期调研、资料收集、标准起草、讨论等工作,目前标准编制组已完成上述标准的征求意见稿和编制说明,请各单位组织有关人员认真研究,并将意见(填写附件3“标准意见反馈表”)于2024年4月26日前发送至标准编制组,同时抄送标委会秘书处。


特别声明:本站转载其他网站内容,出于传递更多信息而非盈利之目的,同时并不代表赞成其观点或证实其描述,内容仅供参考。版权归原作者所有,若有侵权,请联系我们删除。

新闻推荐
通知公告