浙江省太阳能光伏行业协会 浙江省太阳能光伏行业协会

当前位置:首页 - 行业资讯 - 市场动态
晶科能源、东方日升、天合光能预中标周山镇100MW渔光互补光伏组件
时间:2024/06/25 来源:系统管理员 浏览次数:572次
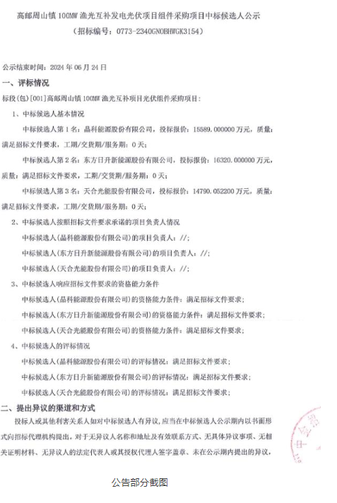
索比光伏网获悉,6月22日高邮周山镇100MW渔光互补发电光伏项目组件采购项目中标候选人公示。

入围企业有3家,分别是:

第1中标候选人:晶科能源股份有限公司(简称:晶科能源),投标报价15589万元;

第2中标候选人:东方日升新能源股份有限公司(简称:东方日升),投标报价16320万元;

第3中标候选人:天合光能股份有限公司(简称:天合光能),投标报价14790.0522万;

中标公告如下:


特别声明:本站转载其他网站内容,出于传递更多信息而非盈利之目的,同时并不代表赞成其观点或证实其描述,内容仅供参考。版权归原作者所有,若有侵权,请联系我们删除。

 




新闻推荐
通知公告