9月9日,金东区人民政府关于印发《金东区能源领域设备更新专项行动方案》的通知,通知指出,推动投产超10年、板功率低于250瓦、能源转化效率低于18%的光伏组件以大代小。推动新建光伏项目N型组件占比超过90%。推动光伏逆变器向微型化、智能化升级,提升发电效率,增强光伏逆变器的稳定性和安全性。利用新产品对光伏设备进行节能改造的,优先推荐节能示范项目。到2025年,光伏组件累计更新或退役1兆瓦以上。
原文如下:
关于印发《金东区能源领域设备更新专项行动方案》的通知
各乡镇(街道)、区政府各相关部门:
为贯彻落实《金华市金东区推动大规模设备更新和消费品以旧换新若干举措》(金区政〔2024〕24号)的文件精神,经区政府第42次常务会议审议通过,现将《金东区能源领域设备更新专项行动方案》印发给你们,请按照职责抓好落实。
金华市金东区发展和改革局
2024年7月15日
金东区能源领域设备更新专项行动方案
根据《国务院关于印发推动大规模设备更新和消费品以旧换新行动方案的通知》《浙江省推动大规模设备更新和消费品以旧换新若干举措》《浙江省能源领域设备更新专项行动方案》《金华市能源领域设备更新专项行动方案》精神,围绕“绿色、高效、安全、智能”目标,聚焦能源生产、输配和利用三大领域,推动我区能源领域设备更新,打造能源新质生产力,加快构建新型能源体系,助力实现碳达峰碳中和。
一、目标要求
2024年,淘汰更新落后工业用能设备200台左右;到2027年底,累计淘汰更新落后工业用能设备400台左右,推动老旧低功率充电桩换新50个。持续推动老旧变电设备改造升级。
二、重点举措
(一)推动能源生产领域设备更新
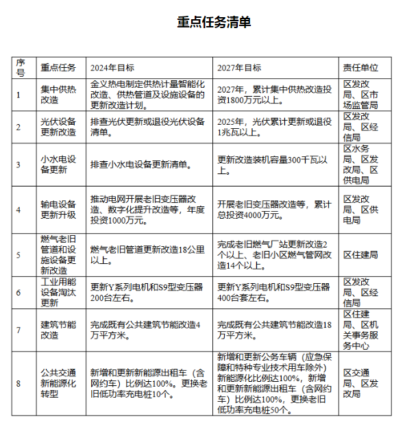
1.集中供热改造。有序推进供热计量智能化改造,逐步推进分时分质计量。推荐使用保温新型材料和工艺,持续推进供热管道及设施设备的更新改造。到2027年,集中供热改造累计投资1800万元以上。(区发改局、区市场监管局,列第一位的为牵头单位,下同)
2.光伏设备更新。推动投产超10年、板功率低于250瓦、能源转化效率低于18%的光伏组件以大代小。推动新建光伏项目N型组件占比超过90%。推动光伏逆变器向微型化、智能化升级,提升发电效率,增强光伏逆变器的稳定性和安全性。利用新产品对光伏设备进行节能改造的,优先推荐节能示范项目。到2025年,光伏组件累计更新或退役1兆瓦以上。(区发改局、区经信局)
3.小水电设备更新。推动小水电站(装机容量小于5万千瓦)水轮机、水轮发电机、油压设备、励磁设备、电气设备等升级更新和增效扩容改造。(区水务局、区发改局、区供电局)
(二)推动能源输配领域设备更新
4.电网设备更新改造。开展老旧输变电设备、重点隐患设备、自然灾害抵御设备、绿色低碳设备、电网保护自动化设备和电网运检装备等6个领域设备更新;开展配电网提升改造,推广应用绿色环保配电设备;到2027年,对投运超25年且能效不达标的变压器,投运超20年及以上故障频发的组合电器、断路器、隔离开关完成改造升级;全面淘汰S9型以下和运行年限超25年且能效不达标的配电变压器。(区供电局、区发改局)
5.燃气老旧管道和设施设备更新改造。加快改造或迁建不符合规范要求的燃气厂站,到2027年,完成老旧燃气厂站更新改造2个以上、老旧小区燃气管网改造14个以上。(区住建局)
(三)推动能源利用领域设备更新
6.工业用能设备淘汰更新。严格执行强制性国家能效标准及淘汰目录,发挥标准淘汰落后产能、提升能效方面的硬约束作用,对企业不符合标准的用能设备要求进行淘汰更新。到2027年,更新淘汰电机、变压器等设备400台。(区发改局、区经信局、区供电局)
7.建筑节能改造。以外墙保温、门窗、供热装置等为重点,推进存量建筑节能改造。到2027年力争完成既有公共建筑节能改造18万平方米。(区住建局、区机关事务服务中心)
8.公共交通新能源化转型。到2027年,新增和更新公务车辆(应急保障和特种专业技术用车除外)新能源化比例达100%,新增和更新新能源出租车(含网约车)比例达100%,更换老旧低功率充电桩50个。(区交通局、区发改局、区机关事务服务中心)
三、保障举措
(一)加大上级政策承接力度。做好向上对接争取,第一时间、最大范围承接好上级政策,做好中央预算内资金、国家、省和市财政补贴、货币政策工具、超长期特别国债、专项债等要素的对接争取。(区发改局、区财政局)
(二)加大土地用能要素保障。鼓励设备更新采用节地技术和节地模式,提高土地使用效率,对不改变设备位置且更新后用地面积总和不大于更新前面积的更新项目,符合国土空间规划的,简化前期审批手续。加强企业技术改造项目用能要素保障,开辟节能审查“绿色通道”,确保项目用能需求。通过节能技术改造产生的节能量,可用于平衡新上项目用能需求。涉及电网接入的,电网公司要积极做好项目接入,及时受理,简化程序,主动服务,加强并网安全管理,确保网源荷多元协调。(区资规分局、区发改局、区供电局)
(三)加强标准引领。加强强制性标准实施,倒逼淘汰落后产能,提升绿色节能发展水平。到2027年实现主要高耗能行业和终端用能产品节能标准全覆盖,80%以上的能效指标达到国内先进水平,重点领域、行业节能标准指标更加先进。(区发改局、区经信局、区市场监管局)
(四)强化责任落实。各有关单位要加强配合、形成合力,按职责分工全面落实各项重点任务。各乡镇(街道)要切实履行属地管理责任,推动各项任务顺利实施。要引导企业积极参与各项设备更新改造升级重点任务,督促企业落实工程质量和施工安全措施,杜绝安全隐患。(各相关部门)
重点任务清单
特别声明:本站转载其他网站内容,出于传递更多信息而非盈利之目的,同时并不代表赞成其观点或证实其描述,内容仅供参考。版权归原作者所有,若有侵权,请联系我们删除。
浙江省太阳能光伏行业协会





