|
11月29日,根据国家关于全国统一电力市场的工作部署和我省电力市场体系建设有关工作要求,浙江省发展改革委 ,浙江能源监管办 ,省能源局联合印发《2025年浙江省电力市场化交易方案》。 方案明确交易规模:2025年电力市场化交易规模根据全省工商业用户年度总用电量确定。其中,原则上中长期交易电量占比不低于90%,其余电量通过现货市场交易。
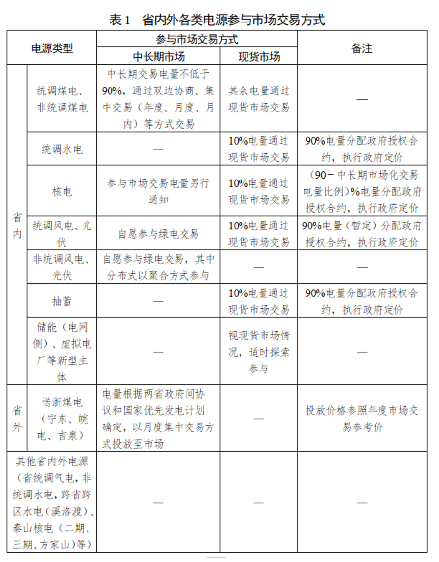
方案还明确,统调风电、光伏自愿参与中长期市场绿电交易,10%电量通过现货市场交易,90%电量(暂定)分配政府授权合约,执行政府定价;非统调风电、光伏自愿参与中长期市场绿电交易,其中分布式以聚合方式参与。
2025年浙江省电力市场化交易方案
为进一步深化电力体制改革,加快构建“中长期+现货”的省级电力市场体系,根据《关于进一步深化燃煤发电上网电价市场化改革的通知》(发改价格〔2021〕1439号)《浙江省统筹推进能源绿色低碳发展和保供稳价工作三年行动方案》(浙政办发〔2022〕60号)《浙江电力现货市场规则》(浙监能市场〔2024〕4 号)等文件精神,结合我省实际,制定本方案。 一、交易规模 2025年电力市场化交易规模根据全省工商业用户年度总用电量确定。其中,原则上中长期交易电量占比不低于90%,其余电量通过现货市场交易。 二、市场主体参与市场交易方式 (一)电力用户 1.全省工商业用户全部参与市场化交易,交易方式分为直接参与和间接参与。 2. 直接参与包括参与电力批发交易(直接向发电企业购电)和参与电力零售交易(直接向售电公司购电)。所有工商业用户均可参与电力零售交易,35千伏及以上用户可选择参与电力批发交易。 3. 间接参与即由电网企业代理购电。暂无法直接参与市场交易的工商业用户可由电网企业代理间接参与市场交易。 (二)发电企业 为满足全省工商业用户市场内购电需求,确保市场供需平衡,省内外各类电源参与市场方式如下: 表1 省内外各类电源参与市场交易方式 ![]() (三)售电公司 1.在电力交易中心完成市场注册公示并取得交易资格的售电公司可参与市场交易。被取消交易资格或列入信用黑名单的售电公司不得参与市场交易。 2.省内开展增量配电业务改革试点的增量配网企业,在浙江电力交易中心完成售电公司注册后,可参与市场交易。 三、交易价格 (一)交易价格根据参与方式分为直接交易价格和代理购电价格。 (二)直接交易价格由交易双方通过中长期、现货市场形成。中长期市场执行“基准价+上下浮动”市场价格机制,煤电交易价格上下浮动范围不超过20%。现货市场在出清价格上限、下限的基础上,实施二级限价机制。 (三)代理购电价格中,电能量价格按照年度、月度、现货参考价确定。其中,M月代理购电价格=(70%×年度市场交易参考价+20%×M月月度市场交易参考价+10%×M-2月现货市场交易参考价)×(1+上浮系数),上浮系数参照零售套餐封顶价格条款最大上浮系数,参考价均由电力交易平台公布,其他价格按照国家相关价格政策执行。 四、交易组织 (一)注册绑定 市场主体需按照相关要求在浙江电力交易平台(https://zjpx.com.cn)完成注册。浙江电力交易中心汇总市场主体注册情况,向省发展改革委、省能源局和浙江能源监管办公室备案,并及时向社会公布。 (二)零售交易 零售用户与售电公司签订零售合同,应选择市场价格联动、固定价格或比例分成套餐(含封顶价格条款)。为确保零售交易价格在合理区间,零售套餐封顶价格条款最大上浮系数0.6%。零售合同参见《浙江电力零售市场实施细则》。 (三)批发交易 电力中长期交易按《浙江电力中长期交易实施细则》执行,电力现货交易按《浙江电力现货电能量市场交易实施细则》《浙江电力现货市场运行方案》执行。 (四)合同签订 市场主体应根据浙江能源监管办2025年批发合同示范文本、《浙江电力零售市场实施细则》中2025年零售合同示范文本在浙江电力交易平台签订各类电力批发、零售交易电子合同。各类批发、零售交易合同文本以2025年合同示范文本为准,往年已签订多年期合同的,双方可参照2025年度市场电价水平重新议价签约。批发交易年度合同期限自2025年1月1日0时至2025年12月31日24时。 (五)市场结算 各市场主体分别与电网企业进行电费结算。售电公司应向电力交易机构提交履约保函或者履约保险等履约保障凭证,履约保障凭证金额不低于该售电公司批发交易总电量乘以0.8分/千瓦时,其他要求具体见《浙江电力市场管理实施细则》。零售交易、批发交易结算事宜按《浙江电力零售市场实施细则》《浙江电力市场结算实施细则》执行。 五、煤电价格联动机制 煤电价格联动机制包括年度和月度煤电价格联动。 (一)年度煤电价格联动 年度煤电价格联动是指年度交易前,市场主体应根据煤炭价格合理测算、协商议价形成年度交易价格,推动煤电电价真实反映煤炭价格成本。 (二)月度煤电价格联动 月度煤电价格联动是指省内煤电电价以月度为周期按煤炭价格进行联动。按月实施月度煤电价格联动,市场主体应根据煤炭价格合理测算、协商议价形成月度交易价格。当电厂月度实际交易价格超出P月度时,通过交易电量限值实施考核。 六、中长期交易电量限值 省统调燃煤电厂中长期交易电量限值以全省平均交易小时数为基数,综合考虑绿色、保供、稳价、项目等情况设置,交易电量限值=基数小时数对应电量+月度交易电量限值。 七、保障措施 (一)发挥市场统筹功能。充分利用市场机制和价格信号,统筹能源绿色、保供和稳价,统筹中长期和现货市场发展,统筹计划放开和市场推进,加快培育售电主体,丰富完善交易品种,不断优化市场设计,营造良好的电力市场环境。 (二)加强交易组织协同。省发展改革委、省能源局和浙江能源监管办按照职责分工,积极组织协调电网企业、发电企业和各市场主体开展市场化交易,增强电力交易中心和电力调度中心等作为市场运营机构的职责定位,充分发挥电力市场管理委员会的作用,构建有序的电力交易格局,杜绝扰乱交易秩序行为。 (三)确保信息公开透明。电网企业应做好代理购电相关信息公开、电费结算等工作,原则上每月月底前3日主动公示代理购电用户电价水平及构成、上月全电力市场损益清算结果等信息。电力交易机构应于每月月初3日前公布上月市场交易平均价格等相关价格情况。 (四)完善交易监管体系。电网企业、电力交易机构要按月开展交易、结算、分摊分享费用等统计分析,对于前期市场运行中存在的问题,应当持续监测并做好记录、评估,提出优化建议;各部门要进一步加强对电力市场成员的监管,及时查处电力市场交易各环节信息公开不准确、结算不及时、合谋交易、行使市场力等违法违规行为。 八、其它 (一)本方案未尽事宜按照《浙江电力现货市场规则》(浙监能市场〔2024〕4号)及相关配套实施细则、《浙江电力现货市场运行方案》、《省发展改革委关于转发<国家发展改革委办公厅关于组织开展电网企业代理购电工作有关事项的通知>的通知》(浙发改价格〔2021〕406号)等文件执行。 (二)省统调煤电执行两部制价格机制,容量电价按照国家和我省政策执行,电量电价通过市场化方式形成,灵敏反映电力市场供需、燃料成本变化等情况。 (三)执行中如遇有关问题和情况,请根据实际及时向省发展改革委、省能源局和浙江能源监管办报告,或与浙江电力交易中心联系。联系电话:省能源局,0571-87058255;浙江能源监管办,0571-51102738;浙江电力交易中心,0571-51216666。 |
浙江省太阳能光伏行业协会





