近日,浙江电力交易中心发布关于开展分布式新能源发电企业、分布式新能源聚合商参与绿电交易聚合管理的通知。其中提到,原注册为“发电企业”类型的分布式新能源发电企业和聚合商需重新注册为“分布式电源”、“虚拟电厂(含负荷聚合商、分布式新能源聚合商)”。
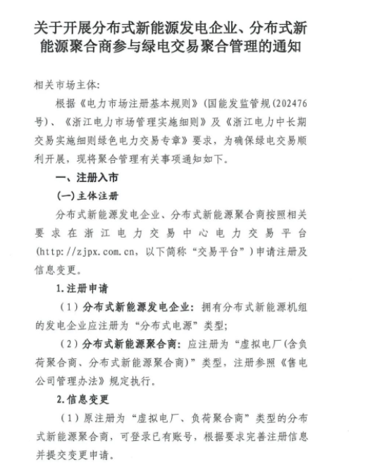
分布式新能源发电企业:拥有分布式新能源机组的发电企业应注册为“分布式电源”类型;
分布式新能源聚合商:应注册为“虚拟电厂(含负荷聚合商、分布式新能源聚合商)”类型,注册参照《售电公司管理办法》规定执行。
“分布式电源”通过被“分布式新能源聚合商”聚合的方式参与绿电交易;代理自有分布式新能源机组参与绿电交易的主体,应分别注册为“分布式电源”和“虚拟电厂(含负荷聚合商、分布式新能源聚合商)”,自有机组也需通过聚合方式参与绿电交易。
关于聚合窗口期:
(1)原则上每月1-15日为聚合窗口期;
(2)为确保2025年1月月度绿电交易顺利开展,即日起至2024年12月27日,均可开展分布式新能源聚合。
详情如下:


特别声明:本站转载其他网站内容,出于传递更多信息而非盈利之目的,同时并不代表赞成其观点或证实其描述,内容仅供参考。版权归原作者所有,若有侵权,请联系我们删除。
浙江省太阳能光伏行业协会




