7月7日,浙江省能源局发布关于印发《浙江省分布式光伏发电开发建设管理实施细则》的通知,文件明确:
一、一般工商业上网比例方面:
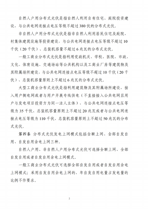
一般工商业分布式光伏可选择全部自发自用或者自发自用余电上网模式;采用自发自用余电上网的,年自发自用电量占发电量的 比例不作要求。
大型工商业分布式光伏的电力用户负荷发生较大变化时,可申请将项目调整为集中式光伏电站,由项目投资主体向原备案机关发 起项目变更备案申请,逐级上报申请纳入省级集中式光伏项目年度建设计划实施,由原备案机关完成备案变更 。
二、集中式与分布式的界定:
1)对于利用农业种植设施、畜禽养殖设施、林业种植培育设施、 渔业养殖设施等设施建设的光伏发电项目,交流侧装机容量在6兆 瓦及以上的:归于集中式光伏电站管理,纳入全省集中式光伏项目建 设计划后实施;交流侧装机容量低于6兆瓦的:按照一般工商业分布式光伏项目管理。
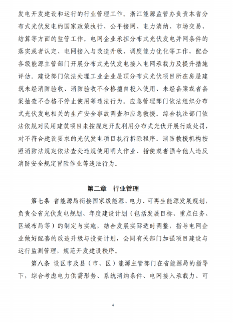
2)对于在各类道路上方或边坡上建设的光伏发电项目
若项目建设在建筑物以及与该建筑物同一用地红线范围内的道路上或道路边 坡上,按照工商业分布式光伏发电项目管理,其他情况按集中式光伏电站管理。
三、农光互补、渔光互补以及小型地面电站光伏发电项目归类:
在2025年1月23日(含)前已按照分布式光伏项目备案的农光互补、渔光互补光伏电站项目,但无法于2025 年5月1日(含)前建成投产,需变更备案为集中式光伏项目。变更备案后的集中式光伏项目如在2025年5月1日(含)前已取得接网意见,视为纳入全省集中式光伏项目建设计划,无需另行申报, 该类项目上网模式可选择全额上网或自发自用余电上网。
原文如下
各设区市发展改革委、宁波市能源局、国网浙江公司、各有关企业:
为推进新型电力系统建设,探索构建新型能源体系,规范我省分布式光伏发电项目管理,促进分布式光伏高质量发展,省能源局组织编制了《浙江省分布式光伏发电开发建设管理实施细则》,现印发给你们,请遵照执行。
附件:浙江省分布式光伏发电开发建设管理实施细则
浙江省能源局
2025年7月7日
浙江省太阳能光伏行业协会





