8月13日,无锡市市场监督管理局发布晶体硅光伏组件产品质量监督抽查结果。
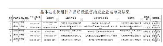
2025年度,无锡市市场监督管理局对晶体硅光伏组件产品质量进行了监督抽查。共抽查产品5批次,未发现不合格。

(一)购买常识
光伏组件是光伏发电应用中的核心器件。消费者(用户)可以根据安装地的地形特点、区域面积、安装方式等的不同,选择不同功率等级、不同种类的产品,满足从家庭户用发电、到工商业分布式发电、再到电力生产企业的专用光伏电站发电等用途。
选购晶体硅光伏组件产品,需要确保所购型号的产品进行了型式认证,注意零部件与型式认证报告中使用零部件的型号、材料、等级的一致性。产品的随机资料应当齐全,随机资料至少应包含有以下内容:产品详细介绍(含技术参数说明)、产品安装说明、操作说明及维护说明等。对于集中安装的晶体硅光伏组件,建议使用相同的规格型号和外观尺寸的产品,避免不同型号产品之间电性能的失配。晶体硅光伏组件的外表面应完好,应重点检查产品的零部件如接线盒、线缆的外观完整无破损;封装材料等不应有划伤或破损;表层玻璃无突变的彩色纹样。
晶体硅光伏组件产品作为一般工业性产品,建议非专业人员由专业技术人员指导使用。非专业人员选购产品后,需仔细阅读产品说明书等随机文件,并严格按照随机文件要求安装和使用,有疑问时需与制造商或生产厂家联系,确保正确安装和使用。晶体硅光伏组件通常需要搭配安装支架使用,选购时应结合目标安装地的特点,综合考虑安装地的承重能力、太阳光的有效利用等因素,选择合适的安装支架和固定方式。
晶体硅光伏组件产品的发电性能具有个体差异,对于批量购买的晶体硅光伏组件产品,建议抽选一定数量的样品到专业检测机构进行检测,以确保产品性能满足厂家标称指标或目标需求。此外,由于晶体硅光伏组件使用寿命较长,企业一般提供发电效率保持率的保证。在签订购买合同时,需要注意对发电效率的保持率进行规定,并要求企业提供相应的质保措施。
(二)使用常识
晶体硅光伏组件的设计使用寿命一般为20~25年,产品的质量水平参差不齐,如果使用保养不当,会严重缩短晶体硅光伏组件的寿命,甚至带来巨大的安全隐患。适当的维护保养可以保证光伏组件发电能力的稳定。
晶体硅光伏组件产品在安装时需要保证安装支架已固定牢固,并按照产品说明书的要求使用匹配的夹具及适当的安装间距进行固定,保证安装的可靠性,以抵抗极端天气的影响。安装时,光伏组件阵列附近要留出适当距离的检修通道,便于后期的维护。
日常使用中,注意对晶体硅光伏组件表面定期进行清洁,减少灰尘、异物、树荫等干扰光伏组件接收阳光,减少局部过热带来的风险隐患。此外,还应定期检查光伏组件表面是否有灼烧痕迹,接线盒是否有熔融鼓包的情况,必要时对故障组件进行更换;定期检查电缆是否有老化或表皮破损划伤情况,接地线是否牢固、是否有断裂或脱落,发现问题应找专业人员进行更换。不要随意拆除输入输出接线端子,输入接线端子在白天时有危险电压产生,输出端子未断开电网连接前一直带电,应避免端子带电部分外露,不被人员触及。强对流天气前后,要检查光伏组件的安装支架是否发生松动、光伏组件是否受到损坏,如有,应及时加固或替换受损光伏组件。
应经常关注光伏组件的发电情况。如晴朗的光照条件下,光伏组件发电量显著减少,应找专业人士对光伏发电系统进行排查,排除故障,保证光伏系统的有效发电。
特别声明:本站转载其他网站内容,出于传递更多信息而非盈利之目的,同时并不代表赞成其观点或证实其描述,内容仅供参考。版权归原作者所有,若有侵权,请联系我们删除。
浙江省太阳能光伏行业协会




